Frequently Asked Questions - 常見問題

FAQs - 常見問題

A: 加工素材形狀:圓棒、六角棒材、四角棒材、無縫空心管
或其它異形材則視產品需求而定!


Processing materials and shapes: Round bar, hexagonal bar, seamless hollow round bar, square bar or other special-shaped material can be customized upon request.

圓形:φ0.5mm ~ φ51mm
六角:Hex 3.0mm ~ Hex 36.0mm

Round : φ0.5mm ~ φ51mm

Hex : Hex 3.0mm ~ Hex 36.0mm

最長加工長度:500mm
如果外徑超過φ20mm,則加工長度最長為100mm或視產品而定

Maximum processing length: 500mm

If the diameter exceeds φ20mm, the maximum length is 100mm or based on product design.

量產:單一產品單批最低訂購量 100 pcs/批, 以量制價


樣品:製作樣品數量: 20 pcs (依客戶需求異動)

Mass production: the minimum volume of the batch per product is 100 pcs/batch

Sampling: the min number of samples: 20pcs(by customer's request)

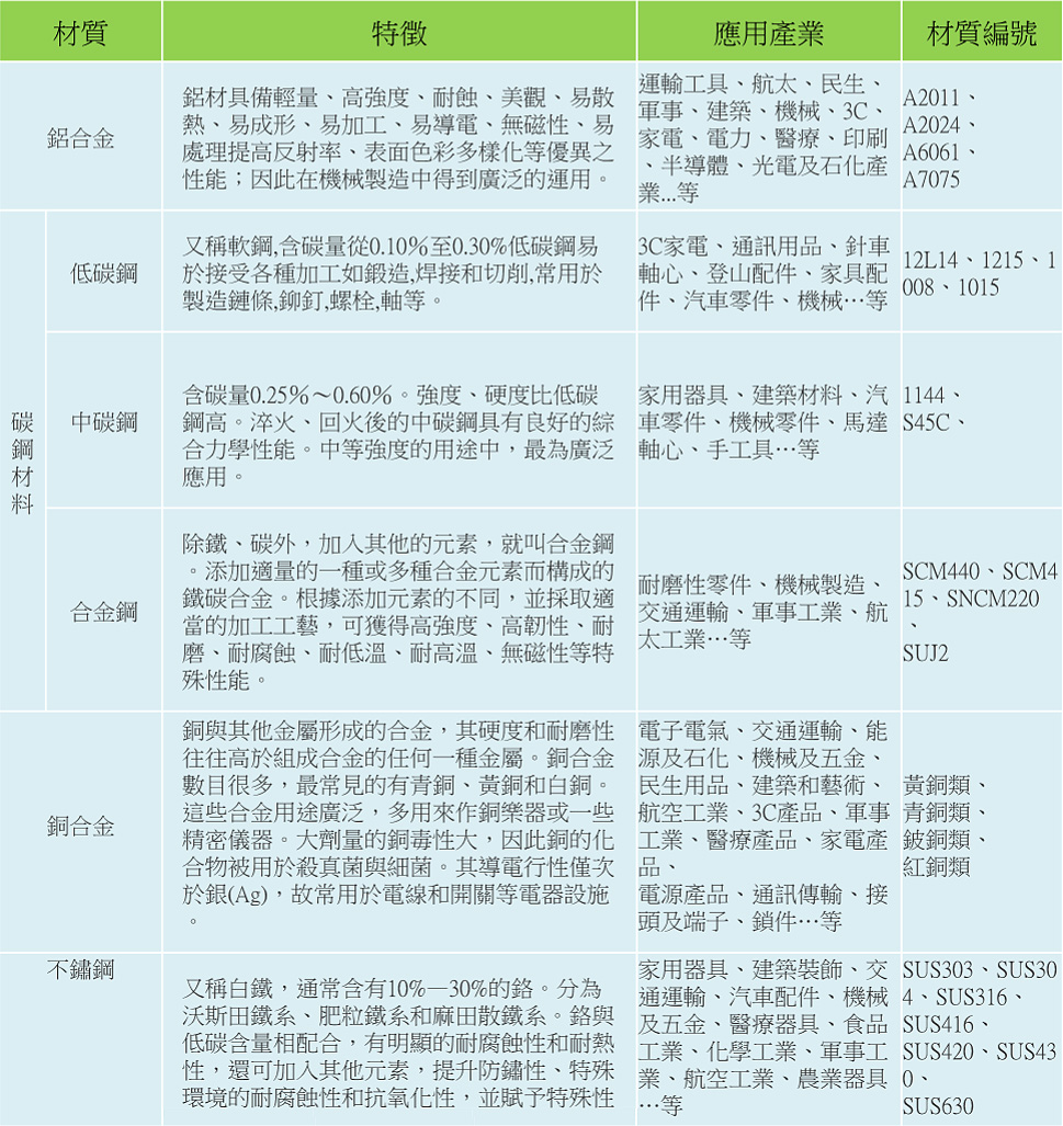
We provide a wide range of materials: aluminum alloy, carbon steel material, copper alloy, stainless steel

詢價=>報價=>製做樣品 =>送樣並進行工廠稽核=>量產需求=>製作生產=>出貨檢驗(OQC)=>包裝、出貨

詢價
由客戶提供圖面進行報價,並提供需求量及材質或特殊需求請註明。基本報價時程大約3個工作天,超過2種製程之報價7個工作天,或者由客戶提供希望單價給予參考以利縮減報價時程。如果在沒有圖面可提供的情況下,請提供現品進行參考,並告知加工需求以利估價作業。

報價

加工的可能性評估、現貨材料備料時程、特殊五金模具及治具費、樣品交貨日提交,最後將報價單以傳真或e-mail方式傳送至客戶手中。報價有效期基本為30天。

製做樣品
如果客戶滿意報價內容,由客戶端傳真或e-mail方式傳送訂購單。

送樣並進行工廠稽核
根據客戶提供的圖面及需求進行樣品製作,並附上檢驗報告。客戶可提出工廠稽核要求,並約定日期、時間進行實地稽核,並進一步討論樣品缺失及改善方法。

量產需求
送樣、稽核合格並提出量產需求採購單。由客戶端傳真或e-mail方式傳送採購單。

製作生產

出貨檢驗(OQC)

包裝、出貨
脫脂洗淨、防鏽處理並進行包裝業務。如果是國外客戶則依客戶需求進行空運或海運出貨相關流程。

  1. 1.Price enquiry
  2. 2.Quotation
  3. 3.Sampling
  4. 4.Sample delivery and audit
  5. 5.Mass production
  6. 6.Manufacturing & production
  7. 7.OQC
  8. 8.Packaging
  9. 9.Shipping

有。 

一條龍服務:震動研磨、熱處理,滾筒&吊掛 電鍍(鎳)、化學鎳、三價(六價)鋅、鉻、鍚(亮、霧)、五彩、銀、金…等,陽極處理(各種顏色)、染黑、研磨、輾牙、直花、十字(鳳梨)花、沖床(內六角、梅花、十字)、銑床、組裝、雷射雕刻、光學全檢…等等,提供客戶一站式的解決方案。


Yes, we do. We provide comprehensive solutions, including vibration grinding, heat treatment, barrel and rack electroplating (nickel, chemical nickel, trivalent/hexavalent zinc, chrome, tin—bright and matte finishes, multi-color coatings, silver, gold, etc.), anodizing (various colors), black oxide, polishing, thread rolling, straight knurling, cross knurling, punching (internal hexagon, star, cross shapes), milling, assembly, laser engraving, full optical inspection, and more, offering customers a one-stop solution.

每月25日結帳,當月結60天(二個月)票期。 
例如:2015/06/25結帳,支票期限則為2015/08/25為期60天(二個月)。不接受現金支票扣3%或5%。可進行劃撥帳號。交易銀行:台灣土地銀行東板橋分行

僅供台灣適用(國際交易請洽)

Please contact us for the detail for the international transations

我們的產品均依據 AQL 1.0% 的檢驗標準,並採用 II 級檢驗水準進行品質控制。如果您需要全數檢驗達到「0 收 1 退」的標準,請務必在訂單確認前通知我們,以避免後續的任何爭議。

Our products adhere to the AQL 1.0% inspection standard, with Level II inspection. If you require a "0 Accept / 1 Reject" standard for all items, please inform us before order confirmation to avoid any potential disputes.

潤鼓企業股份有限公司


新北市樹林區忠愛街4號
1F., No. 4, Zhong'ai St., Shulin Dist., New Taipei City 238035, Taiwan (R.O.C.)

Tel:+886 2 86860954

Fax:+886 2 86862094

Email: Email住址會使用灌水程式保護機制。你需要啟動Javascript才能觀看它

QR-CODE

公司地圖

服務專線